立冬亲测 | 降温天的约会穿搭,问了问手机里的私人气象顾问
2025年11月07日
出行
这周末要跟crush约着喝个下午茶,我却对着满柜子衣服犯起了愁。南方这波冷空气趁着立冬来得又快又猛,身体还没有适应这波降温,穿薄了怕在江边漫步冻得脖子直哆嗦,穿厚了又怕看上去显得臃肿没气质,好在华为天气升级鸿蒙6后新上线的天气助手功能,成了我这次立冬约会的好帮手。

今天恰巧赶上了雨,升级后的桌面天气3DLive卡片里面正飘着细密雨丝,点按进入华为天气,稍稍倾斜手机,雨滴会随着倾斜的角度慢慢流动,互动体验很棒,好像是把窗外雨景搬进了手机里头。

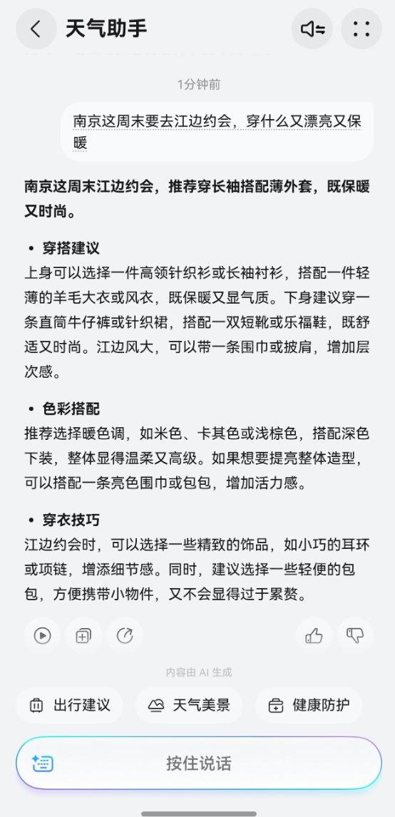
习惯性玩了一会儿,就开始准备周末约会穿搭。在小艺智能广场找到了天气助手,我试着问了一句“这周末要是去江边约会穿啥既温柔又保暖”,不一会儿就收到了穿搭建议,除了高领衬衫、羊毛大衣、牛仔裤、针织裙等适当单品推荐,还有色彩搭配和配饰小技巧,非常有参考性。按照建议在衣柜里找了一些衣服,搭配效果居然还不错。

除了约会,大家平时上下班通勤、骑行、跑步、异地出差、旅行等任意场景,只要不知道怎么穿,都能去问天气助手,这可比一句“天冷了记得加衣服”的关心实用得多。对于期望通过穿搭改变提升形象的小伙伴们来讲,这也是一个非常平价且实用的方法。
要是你也想体验这些新功能,要不就跟我一样把手机升级成鸿蒙6,把华为天气更新成最新版本,体验一回这个智能天气小助手,相信大家都会有不一样的体验。
本站部分内容来源于网络,转载目的在于传递更多信息,并不代表本网赞同其观点和对其真实性负责,本网站无法鉴别所上传图片或文字的知识版权,如果侵犯,请及时通知我们,本网站将在第一时间及时删除,不承担任何侵权责任。
